凯发K8

广告
  • 微信号:凯发K8科技集团
您当前的位置:凯发K8 > 文章 > 锦晨教育-五年一贯制专转本考生最关心的问题是什么?

锦晨教育-五年一贯制专转本考生最关心的问题是什么?

作者:凯发K8科技集团 时间:2025-12-26 阅读数:1045 人阅读

01

江苏五年制转本报名条件是什么?

图片

 

列入省普通招生计划、经市招生部门按规定程序正式录取在本省各类学校的五年一贯制高职的五年级在籍注册学生(含普通高校三、二分段高职学生),经所在学校按要求推荐,均可参加普通高校“专转本”选拔。


 

报名条件:

1、思想品德好,遵纪守法;

2、所学专业符合接收高校专业的要求;

3、修完学校教育教学计划规定内容,达到毕业要求,能正常毕业;

4、在校学习期间未受过记过及以上纪律处分。

5、只针对全江苏省内城市招生(南京、苏州、无锡、常州、镇江、南通、扬州、盐城、泰州、淮安、徐州、宿迁、连云港),专转本是江苏特有的统招专升本的称呼。


 

02

专转本拿的文凭和高考进去后拿的文凭一样吗?

图片


 

文凭的性质一致,都属于国家统招普通高等教育本科毕业证书,含金量极高,但是为了区分专转本考生和高考录取的考生,专转本考生最后拿的毕业证书上面的“专业”那栏会有“专科起点”的字样,学士学位证书没有任何区别。


 

03

转本被录取后,本科课程如何安排?

图片


 

专转本考试结束,被录取的同学们,将要在9月份到本科院校去报到,专转本的学生会单独组班,和高考招收的本科生分开培养,专转本的学生会在本科院校中就读大三、大四,完成两年的本科学习,获取统招本科毕业证书和学士学位证书。


 

04

学校挂科了还可以参加转本考试吗?

图片


 

一般情况下,是可以的,只要在专转本考试报名之前,把挂科的科目补考顺利获得,是不影响参加专转本考试的,当然了,各个学校要求有所不同(以各校要求为准),最好不要挂科,你既然选择专转本这场硬战了,就不要挂科,学校的课程正常学习,把剩余时间全部用来备考专转本。


 

05

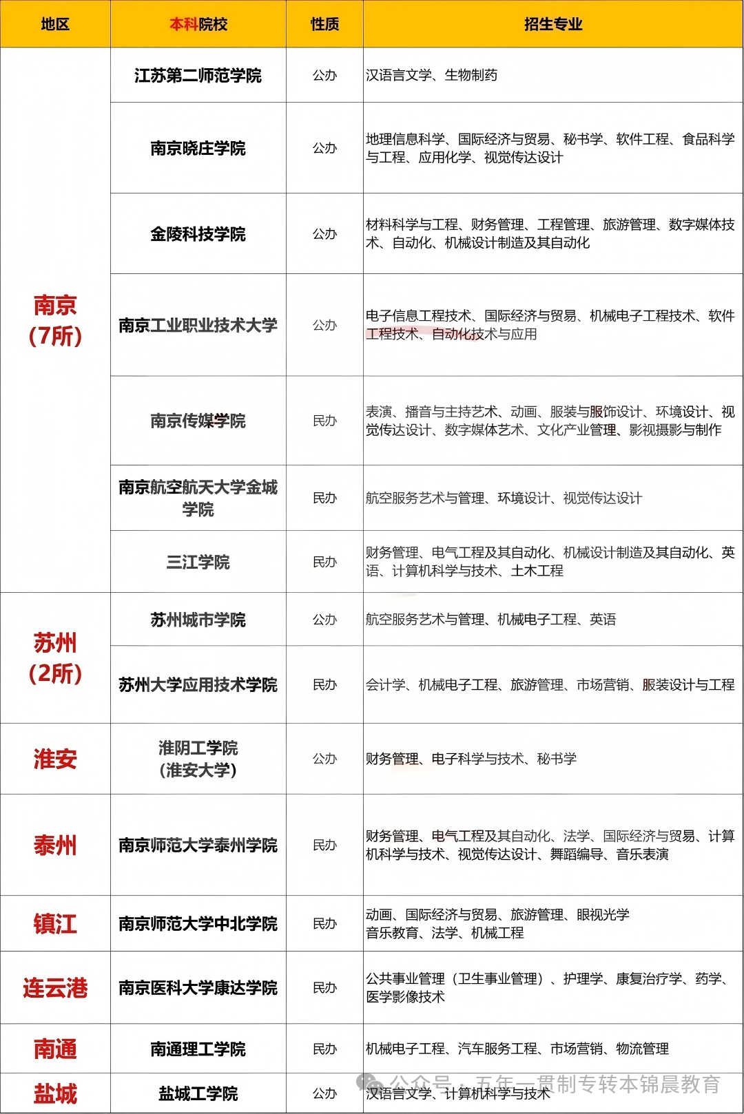
五年制转本可以报哪些院校?

图片


 

五年制专转本报考院校限制更多,只能报考一所院校及专业服从(学前教育专业除外)。


 

五年制专转本院校和专业名单(25年版本):


 

非师范类:

 

师范类:

江苏第二师范学院(学前教育、音乐学、美术学、体育教育)、常州工学院(学前教育)、盐城师范学院(学前教育)、泰州学院(学前教育)


 

06

转本成功后,可以换专业吗?

图片


 

不可以。你被录取的哪个专业,本科段的2年就是什么专业,是不可以换专业的。
 


 

07

转本成功后,可以继续考研吗?

图片


 

可以。据分析,转本成功的50%以上的学员,都会在本科院校中选择继续提升学历--考研,而且成功率要高于高考录取的本科学生,因为专转本考生在备考专转本考试的时候,是用心复习,牢牢把握时间的学生,换句话说,转本考生不断处于紧张的学习状态,到本科院校中,紧接着就是考研,而高考录取的学生,大一大二时候处于松弛阶段,到大三大四才开始备考考研,成功率要低于转本的学生。


 

08

五年制转本英语考什么?

图片

 

五年制专转本英语考试包括五个部分:阅读理解、词汇语法单选题、完形填空、翻译、作文。试卷满分100分。考试时间为90分钟。

五年制专转本英语考试从24年起由统考变为校考,各个本科院校自主命题,就会导致难度不一。

小编给大家整理了各个学校的英语分值,各位同学可以参考一下。



 

09

五年制转本专业课考什么?

图片

五年制转本专业课各个学校考的内容都不一样,之前也给大家汇总了考纲和题型,可以参考!
 

10

26年招生计划什么时候公布?

图片

25年是在1月2日公布的,26年预计在今年年低或1月初!

凯发K8科技集团

凯发K8科技集团

打通高校教育与产业需求的最后一公里

微信二维码